Słowem wstępu:
Ten dokument traktuje o wykonaniu portu podczerwieni IrDA do Twojego kompa - włącznie z zasadą działania, nóżkologią itp. itd. Został ściągnięty przez boskiego Huberta, niestety w formacie M$ Worda, co (mam nadzieję) usprawiedliwia lamerski kod HTML (ok. 500 ostrzeżeń!). Autor nieznany, a jeśli ktoś go kojarzy - proszę o kontakt.
Opis układów TOIM3232 ,TFDS4500 i MAX232C
TOIM 3232
Układ TOIM3232 zapewnia właściwy kształt impulsów dla modułu podczerwieni TFDS4500, specyficznych dla transmisji w standardzie transmisji IrDA 1.0. W trybie nadawania TOIM3232 obcina wyjściowy sygnał RS232 do poziomu zgodnego ze standardem IrDA. W trybie odbioru układ przetwarza sygnały odbiorcze na impulsy o odpowiedniej długości i prędkości. Prędkość transmisji w standardzie IrDA zawiera się między 2400 bitów na sekundę (bps), a 115200 bp
s. TOIM3232 używa do tych operacji rezonatora kwarcowego o wartości 3.6864 MHz. Sygnał zegarowy może być generowany przez wewnętrzny oscylator lub być pobierany z zewnętrznego źródła. TOIM3232 jest programowany w zakresie od 1200bps do 115.2bps poprzez port RS232. Typowy pobór mocy jest bardzo mały i wynosi 10mW podczas działania oraz kilka mikrowatów podczas spoczynku.

Rysunek 7. Wewnętrzny schemat blokowy układu TOIM3232
Opis wyprowadzeń
|
Pin |
Nazwa |
Funkcja |
We / wy |
Stan aktywny |
|
1 |
RESET |
Stan wysoki powoduje zerowanie wszystkich wewnętrznych rejestrów, ustawienie domyślnej prędkości transmisji na 9600 b/s oraz ustawienie szerokości impulsu na 1,627 m s. W praktyce do sterowania wykorzystujemy linie RTS lub DTR portu RS232 ( po użyciu konwer tera poziomów ). Minimalny czas trwania impulsu RESET wynosi 1 m s. |
We |
Wysoki |
|
2 |
BR/D |
Baud Rate Control / Data Kiedy BR/D = 0, dane z RD_232 są przesyłane na pin TD_IR. Kiedy BR/D = 1 , dane z portu RS 232 interpretowane są jako słowo sterujące. Określać może ono prędkość transmisji oraz szerokość impulsu wyjściowego. |
We |
|
|
3 |
RD_232 |
Wyjście danych do portu RS232; sygnał odbierany. |
Wy |
Wysoki |
|
4 |
TD_232 |
Wejście danych z portu RS232; sygnał nadawany. |
We |
Wysoki |
|
5 |
V CC _SD |
Wyjście sterujące wyłączeniem zasilania modułu IrDA. |
Wy |
Niski |
|
6 |
X1 |
Wejście kwarcu 3,6864 Mhz. |
We |
|
|
7 |
X2 |
Wejście kwarcu 3,6864 Mhz. |
We |
|
|
8 |
GND |
Wspólna masa z portem RS 232 i masą modułu IrDA. |
|
|
|
9 |
TD_LED |
Wyjście do diody sygnalizacyjnej nadawanie. Używać szeregowego rezystora 270W ograniczającego prąd podłączonego do VCC. |
Wy |
Niski |
|
10 |
RD_LED |
Wyjście do diody sygnalizacyjnej odbiór. Używać szeregowego rezystora 270W ograniczającego prąd podłączonego do V CC |
Wy |
Niski |
|
11 |
NC |
Nie podłączone |
|
|
|
12 |
S1 |
Wyjście programowane |
Wy |
Niski |
|
13 |
S2 |
Wyjście programowane |
Wy |
Niski |
|
14 |
TD_IR |
Wyjście danych do modułu TFDS 4500 |
Wy |
Wysoki |
|
15 |
RD_IR |
Wejście danych z modułu TFDS 4500 |
We |
Niski |
|
16 |
V CC |
Napięcie zasilające |
We |
|
Tabela 3.Opis wyprowadzeń układu TOIM 3232
Parametry graniczne układu TOIM3232
przedstawia tabela 4.|
Nazwa parametru |
Oznaczenie |
Wartości |
Jednostka |
|
|
Min |
Max |
|||
|
Napięcie zasilania |
Vcc |
-0.5 |
+7 |
V |
|
Napięcie we / wy |
-0.5 |
Vcc + 0.5 |
V |
|
|
Prąd wyjściowy |
Iout |
8 |
mA |
|
|
Temperatura pracy |
Tamb |
0 |
70 |
° C |
|
Temperatura składowania |
Tsto |
-25 |
+85 |
° C |
|
Temperatura lutowania |
Tsld |
230 |
° C |
|
Tabela 4.
Rysunek 7 przedstawia przykład interfejsu RS232. TOIM3232 podłączony jest do konwertera poziomów napięć z jednej strony i scalonego modułu IrDA z drugiej.

Rysunek 7.
Aby wykorzystać maksymalnie zalety układu TOIM należy go poprawnie zaprogramować. W tryb programowania wchodzi się poprzez podanie logicznej jedynki na wejście BR/D. Po tej czynności należy wysłać na linię TxD portu RS232 słowo sterujące. Słowo składa się z dwóch znaków po czte
ry bity. W pierwszym znaku zawiera się informacja na temat programowalnych wyjść S1 i S2 oraz informacja o długości impulsów wyjściowych. Drugi znak odpowiedzialny jest za wybór prędkości transmisji. Słowo sterujące przedstawione jest w tabeli 5.
|
Pierwszy znak |
Drugi znak |
||||||
|
X |
S1 |
S2 |
S0 |
B3 |
B2 |
B1 |
B0 |
X bit nieznaczący
S1,S2 bity programujące wyjścia S1 i S2
S0 wybór długości impulsu IrDA
=1 gdy długość jest równa 1.627m
s=0 gdy długość jest równa 3/16 czasu trwania bitu
B0...B3
znak wyboru prędkości transmisji, B0=LSB|
Znak wyboru prędkości transmisji |
|||||
|
B3 |
B2 |
B1 |
B0 |
HEX |
Prędkość |
|
0 |
0 |
0 |
0 |
0 |
115,2 kbps |
|
0 |
0 |
0 |
1 |
1 |
57,6 kbps |
|
0 |
0 |
1 |
0 |
2 |
38,4 kbps |
|
0 |
0 |
1 |
1 |
3 |
19,2 kbps |
|
0 |
1 |
0 |
0 |
4 |
14,4 kbps |
|
0 |
1 |
0 |
1 |
5 |
12,8 kbps |
|
0 |
1 |
1 |
0 |
6 |
9,6 kbps |
|
0 |
1 |
1 |
1 |
7 |
7,2 kbps |
|
1 |
0 |
0 |
0 |
8 |
4,8 kbps |
|
1 |
0 |
0 |
1 |
9 |
3,6 kbps |
|
1 |
0 |
1 |
0 |
A |
2,4 kbps |
|
1 |
0 |
1 |
1 |
B |
1,8 kbps |
|
1 |
1 |
0 |
0 |
C |
1,2 kbps |
Tabela 5
Uwaga:
Standard IrDA przewiduje stosownie tylko prędkości 2.4, 9.6, 19.2, 57.6 i 115.2 kbps.
Słowo sterujące należy wysłać w postaci szesnastkowej. Po zaprogramowaniu układu należy na wejście BR/D podać logiczne 0. Nastąpi wtedy transmisja danych z wcześniej zaprogramowaną częstotliwością.
Układ TOIM3232 produkowany jest w obudowie SO16L. Jest to obudowa do montażu powierzchniowego. Posiada 16 wyprowadzeń usytuowanych w dwóch rzędach po osiem. Rysunki obudowy przedstawione są poniżej.

Rysunek 8. Obudowa SO16L
TFDS 4500
TFDS4500 jest scalonym modułem podczerwieni zgodnym ze standardem IrDA 1.2 dla szeregowej komunikacji w podczerwieni (SIR), z prędkościami transmisji do 115.2 kbps. W jednym module scalone są fotodioda PIN, nadajnik podczerwieni IRED i analogowy sterownik o niskim poborze prądu. Zintegrowanie tych elementów w jednej obudowie zapewnia kompletne
rozwiązanie bezprzewodowej komunikacji. Układ może bezpośrednio współpracować całą gamą układów interfejsów firmy Telefunken TOIM3000 i TOIM3232. Minimalna aplikacja wymaga tylko rezystora ograniczającego prąd nadajnika IR i kondensatora filtrującego napięcie.Cechy
- zgodny z IrDA 1.2 (do 115,2 kbps)
- Zakres napięcia zasilania 2,7 do 5,5V
- Niskie zużycie energii 1,3mA
- Tryb uśpienia pobór 5nA
- Duży zasięg do 3m przy 115,2 kbps
- bezpośrednia współpraca m.in. z TOIM3000 i TOIM 3232
- Wbudowana och
rona EMI nie jest konieczne stosowanie zewnętrznego ekranowania- Mała ilość elementów zewnętrznych
Rysunek 9. pokazuje blokowy schemat wewnętrzny modułu TFDS4500.

Rysunek 9.
Opis wyprowadzeń
TFDS4500.
|
Pin |
Nazwa |
Opis |
We / Wy |
Stan aktywny |
|
1 |
Katoda IRED |
Podłączona wewnętrznie do sterującego tranzystora |
|
|
|
2 |
RxD |
Wyjście danych typu otwarty kolektor. Pin nieaktywny podczas transmisji. |
Wy |
Niski |
|
3 |
VCC1 |
Napięcie zasilające |
|
|
|
4 |
GND |
Masa |
|
|
|
5 |
SC |
Regulacja czułości |
We |
Wysoki |
|
6 |
NC |
Nie podłączone |
|
|
|
7 |
TxD |
Wejście danych |
We |
Wysoki |
|
8 |
Anoda IRED |
Powinna być podłączona zewnętrznie do V CC2+ przez rezystor regulacji prądu |
|
|
Tabela 6.
Wygląd zewnętrzny modułu.

Parametry nieprzekraczalne układu TFDS4500.
|
Nazwa parametru |
Oznaczenie |
Min |
Max |
Jednostka |
|
Zakres napięcia zasilania |
VCC1 |
-0,5 |
6 |
V |
|
VCC2 |
-0,5 |
6 |
V |
|
|
Prądy wejść |
10 |
mA |
||
|
Moc rozpraszana |
PD |
200 |
mW |
|
|
Zakres temperatury pracy |
Tamb |
-25 |
+85 |
° C |
|
Zakres temperatury przechowywania |
Tstg |
-25 |
+85 |
° C |
|
Temperatura lutowania |
240 |
° C |
||
|
Średni prąd IRED |
IIRED(DC) |
100 |
mA |
|
|
Powtarzalny prąd impulsu IRED |
IIRED(RP) |
500 |
mA |
|
|
Napięcie anody IRED |
VIREDA |
-0,5 |
6 |
V |
|
Napięcie wejścia TxD |
VTxD |
-0,5 |
VCC1+0,5 |
V |
|
Napięcie wyjścia RxD |
VRxD |
-0,5 |
VCC1+0,5 |
V |
Tabela 7.
Właściwości elektryczne układuTFDS45
00 przedstawia tabela 8.Tamb = 25° C, VCC
= 2,7 do 5,5V jeśli nie zaznaczono inaczej|
Nazwa parametru |
Warunki pomiaru |
Symbol |
Min |
Typ |
Max |
Jedn |
||
|
Nadajnik/ odbiornik |
||||||||
|
Napięcie zasilania |
Tryb odbioru tryb nadawania, R2 = 47W |
VCC |
2,7 2,0 |
5,5 5,5 |
V V |
|||
|
Pobór prą du, pin VCC(tryb odbioru) |
VCC1 = 5,5V VCC1 = 2,7V |
ICC1(Rx) |
1,3 1,0 |
2,5 1,5 |
mA mA |
|||
|
Pobór prądu, pin V CC(tryb nadawania - średnio) |
IIRED = 210mA (anoda IRED) VCC1 = 5,5V VCC1 = 2,7V |
ICC1(Tx) |
5,0 3,5 |
5,5 4,5 |
mA mA |
|||
|
Czas ustalania warunków pracy po włą czeniu zasilania |
TPON |
50 |
m s |
|||||
Tabela 8.
Właściwości optoelektroniczne
Tamb = 25° C, VCC
= 2,7 do 5,5V jeśli nie zaznaczono inaczej|
Parametr |
Warunki pomiaru |
Symbol |
Min. |
Typ |
Max |
Jedn |
||
|
Odbiornik |
||||||||
|
Dolny próg wykrywania natężenia promieniowania |
BER = 10-8 (specyfikacja IrDA) |
|||||||
|
a = ± 15° , tryb SIR, S.C. = LOW |
Ee |
20 |
35 |
mw/m2 |
||||
|
a = ± 15° , tryb SIR, S.C. = HIGH |
Ee |
6 |
10 |
15 |
mw/m2 |
|||
|
Górny próg wykrywania natężenia promieniowania |
a = ± 90° , tryb SIR, VCC1 = 5V |
Ee |
3,3 |
5 |
kw/m2 |
|||
|
a = ± 90° , tryb SIR, VCC1 = 3V |
Ee |
8 |
15 |
kw/m2 |
||||
|
Natężenie promieniowania dla stanu LOW odbiornika |
SC = HIGH lub LOW |
Ee |
4 |
mw/m2 |
||||
|
Napięcie wyjściowe - RxD |
Aktywny, C = 15pF, R = 2,2kW |
VOL |
0,5 |
0,8 |
V |
|||
|
Nieaktywny, C = 15pF, R = 2,2kW |
VOH |
VCC1-0,5 |
V |
|||||
|
Prąd wyjścia - RxD |
VOL < 0,8V |
IOL |
4 |
mA |
||||
|
Czas narastania RxD |
C = 15pF, R = 2,2kW |
tr (RxD) |
20 |
1400 |
ns |
|||
|
Czas opadania - RxD |
C = 15pF, R = 2,2kW |
tf (RxD) |
20 |
200 |
ns |
|||
|
Szerokość impulsu RxD wyjście |
Szer. impulsu wejściowego = 1,6m s, 115,2kbit/s |
tPW |
1,41 |
8 |
m s |
|||
|
Wahania impulsów, zbocze rosnące sygnału wyjściowego |
W czasie 10 bitów, 115,2kbit/s |
tj |
2 |
m s |
||||
|
Opóźnienie |
tL |
100 |
500 |
m s |
||||
Właściwości optoelektroniczne
Tamb = 25° C, VCC
= 2,7 do 5,5V jeśli nie zaznaczono inaczej|
Parametr |
Warunki pomiaru |
Symbol |
Min |
Typ |
Max |
Jedn |
|||
|
Nadajnik |
|||||||||
|
Prąd pracy IRED |
P rąd pracy IRED może być regulowany przez zmianę rezystora ograniczającego prąd R1 połączonego szeregowo z IRED:R1 = 14W , VCC2 = 5,0V |
IIRED |
0,2 |
0,28 |
A |
||||
|
Napięcie wejściowe nadajnika przy stanie LOW |
|
VIL (TxD) |
0 |
0,8 |
V |
||||
|
Napięcie wejściowe nadajnika przy st anie HIGH |
|
VIH (TxD) |
2,4 |
VCC1+0,5 |
V |
||||
|
Promieniowanie wyjściowe |
Zgodnie z wytyczną IEC825 dot. Granic Bezpieczeństwa Oka, z R1 szeregowym do IRED: R1 = 14W , VCC2 = 5V, a = ± 15° |
Ie |
45 |
140 |
200 |
mW/sr |
|||
|
Poziom stanu LOW TxD |
Ie |
0,04 |
mW/sr |
||||||
|
Kąt uzyskania połowy jasności |
|
a |
± 24 |
° |
|||||
|
Szczytowa długość fali emisji |
|
l P |
880 |
900 |
nm |
||||
|
Optyczny czas narastania Opadania |
|
tropt tfopt |
200 |
600 |
ns |
||||
Tabela 10.
Układ TFDS4500 stosowany jest w bardzo wielu urządzeniach. Są to m.in.
- komputery stacjonarne i przenośne
MAX 232C
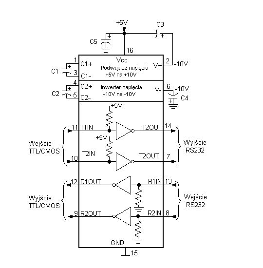
MAX232 jest uniwersalnym interfejsem między portem szeregowym standardu RS232, a dowolnym urządzeniem które sterowane jest napięciami standardu CMOS/TTL. W tym układzie MAX 232C służy do konwersji sygnałów pomiędzy poziomami napięć portu szeregowego a poziomami wymaganymi przez układ TOIM3232. Standardowe napięcia portu szeregowego zawierają się pomiędzy 15V a +15V. Na wejściach i wyjściach TOIM3232 występują napięcia z zakresu 05V.
MAX232 zawiera w swojej strukturze dwa nadajniki standardu RS232 i dwa odbiorniki tego standardu. Nadajniki tego układu mają za zadanie przetworzenie napięcia standardu TTL/CMOS na napięcie symetryczne standardu RS232. Odbiorniki tego układu natomiast przetwarzają napięcie symetryczne RS232 na napięcie standardu TTL/CMOS. Zasadę działania obrazuje wewnętrzny schemat blokowy z rysunku 10.

Rysunek 10. Schemat wewnętrzny układu MAX23
2C
|
Parametr |
Wartość |
Jednostka |
||||
|
Min |
Typ |
Max |
||||
|
Nadajnik RS232 |
||||||
|
Zakres napięć wyjściowych |
± 5 |
± 8 |
V |
|||
|
Napięcie wejściowe dla logicznego 0 |
1,4 |
0,8 |
V |
|||
|
Napięcie wejściowe dla logicznej 1 |
2 |
1,4 |
V |
|||
|
Prędkość transmisji |
200 |
116 |
kbps |
|||
|
Prąd wejściowy |
5 |
40 |
m A |
|||
|
Prąd wyjściowy |
± 0,01 |
± 10 |
mA |
|||
|
Rezystancja wyjściowa |
300 |
10M |
W |
|||
|
Wyjściowy prąd zwarcia |
± 7 |
± 22 |
mA |
|||
|
Odbiornik RS232 |
||||||
|
Zakres napięcia wejściowego RS232 |
± 30 |
V |
||||
|
Napięcie wejściowe dla logicznego 0 |
0,8 |
1,3 |
V |
|||
|
Napięcie wejściowe dla logicznej 1 |
1,8 |
2,4 |
V |
|||
|
Histereza RS232 |
0,2 |
0,5 |
1 |
V |
||
|
Rezystancja wejściowa |
3 |
5 |
7 |
kW |
||
|
Zakres napięcia wyjściowego dla logicznego 0 |
0,2 |
0,4 |
V |
|||
|
Zakres napięcia wyjściowego dla logicznej 1 |
3,5 |
Vcc-0,2 |
V |
|||
|
Prąd zwarcia na wyjściu TTL/CMOS Vout =GND, Vout= Vcc |
-2,10 |
-10,30 |
mA |
|||
|
Napięcie pracy |
4,5 |
5,5 |
V |
|||
Tabela 11. Podstawowe parametry elektryczne układu MAX232
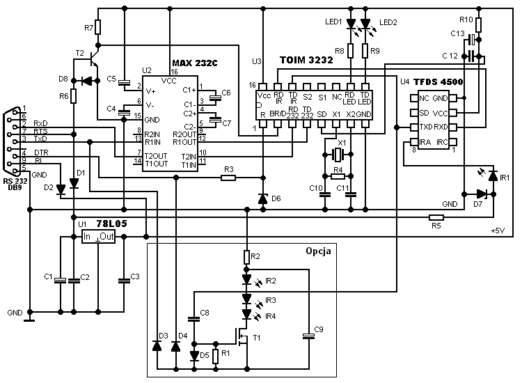
Schemat układu i zasada działania
Schemat ideowy szeregowego portu podczerwieni przedstawia rysunek 12. Sygnały z portu szeregowego standardu RS232 przekazywane są do układu konwersji poziomów napięć. Na ten układ składa się układ U1, tranzystor T2 wraz z rezystorami R6,7, diodę D6 wraz z rezystorem R3. Układ ten ma za zadanie dopasować poziomy sygnałów wychodzących z portu RS232 do poziomu wymaganego przez układ TOIM
3232. Cały układ zasilany jest z linii RTS. W zależności od jej stanu logicznego napięcie pojawia się w obwodzie lub nie. W przypadku wystąpienia na tej linii logicznej jedynki (-12V) w obwodzie nie popłynie prąd. Za ten stan rzeczy odpowiedzialna jest dioda D1. Prąd w obwodzie zasilającym popłynie tylko wówczas gdy linia RTS wejdzie w stan aktywny. Taka sytuacja jest równoznaczna z pojawieniem się zera logicznego i pojawieniu się napięcia +12V na linii RTS. W takim przypadku prąd popłynie przez diodę D1 do scalonego stabilizatora napięcia U1. Napięcie zostanie ograniczone do wartości ok. 5V. Napięcie jest następnie bezpośrednio doprowadzane do układów scalonych U2, U3 diod LED1, LED 2 oraz przez rezystor szeregowy R10 do modułu podczerwieni U4 .Sygnał nadawczy TxD z portu szeregowego doprowadzany jest do wejścia R2IN układu U2 odpowiedzialnego za konwersję poziomów napięć. Przetworzony sygnał wejściowy pojawia się na wyjściu R1OUT U2. Sygnał ten zostaje odpowiednio uformowany i wysłany do modułu U4 oraz p
rzez kondensator C8 doprowadzony do bramki tranzystora T2. W układzie składającym się z tranzystora T1 , diod nadawczych podczerwieni IR2 - IR3, diod D3 D5, rezystorów R1, R2 oraz kondensatora C9 sygnał TxD jest dodatkowo wzmacniany. Układ ten zasilany jest z linii TxD oraz DTR. Pośredniczą w tym diody D3 i D4, zapewniają one odpowiednią polaryzację tranzystora T1. Napięcie na źródle tranzystora T1 wynosi około 10V. Wzmacniacz jest układem dodatkowym i nie jest niezbędny do prawidłowego działania układu.Sygnał odbiorczy RxD z modułu U4 jest formowany w układzie U3 i przekazywany jest do konwertera poziomów napięć U2. Następnie jest przesyłany na linię RxD portu szeregowego.
Do prawidłowej pracy układu U3 jest niezbędny generator wzorcowy. W tej aplikacji zadanie to spełniają elementy: rezonator kwarcowy X1, rezystor R4 i kondensatory C10 i C11. Na jego podstawie generowane są wszystkie częstotliwości niezbędne do pracy układu. Sygnał z tego generatora doprowadzony jest do wyprowadzeń 6 i 7 układu U3.
Stan pracy całego układu sygnalizowany jest przez diody sygnalizacyjne LED1 oraz LED2. Dioda LED1 sygnalizuje pracę w trybie odbioru, natomiast dioda LED2 sygnalizuje nadawanie.
Do anody diody nadawczej modułu podczerwieni dołączona została dodatkowa dioda podczerwieni. Ma to na celu zwiększenie energii promieniowania i kąta promieniowania co ma wymierny wpływ na zasięg nadawczy urządzenia. Spełnia to podobna rolę jak układ z tranzystorem T1.
Dioda D2 jest wykorzystywana w przypadku użycia zasilania zewnętrznego.

Rysunek 12. Schemat ideowy szeregowego portu podczerwieni.
Spis elementów
|
Oznaczenie na schemacie |
Wartość |
|
R1 |
220kW |
|
R2 |
75W |
|
R3 |
5.6kW |
|
R4 |
100kW |
|
R5 |
10W |
|
R6 |
22kW |
|
R7 |
10kW |
|
R8 |
1kW |
|
R9 |
1kW |
|
R10 |
100W |
|
C1 |
22F/25V |
|
C2 |
100nF |
|
C3 |
100nF |
|
C4 |
10m F/16V |
|
C5 |
10m F/16V |
|
C6 |
4.7m F/16V |
|
C7 |
4.7m F/16V |
|
C8 |
100nF |
|
C9 |
100m F/16V |
|
C10 |
22pF |
|
C11 |
22pF |
|
C12 |
100nF |
|
C13 |
10m F/16V |
|
D1 |
1N4148 |
|
D2 |
1N4145 |
|
D3 |
1N4148 |
|
D4 |
1N4148 |
|
D5 |
1N4148 |
|
D6 |
BZT55C4V7 |
|
D7 |
BZT55C6V8 |
|
D8 |
1N4148 |
|
IR1 |
TSHF5400 |
|
IR2 |
TSHF5400 |
|
IR3 |
TSHF5400 |
|
IR4 |
TSHF5400 |
|
LED1 |
TLLG4401 |
|
LED2 |
TLLR4401 |
|
U1 |
78L05 |
|
U2 |
MAX 232C |
|
U3 |
TOIM 3232 |
|
U4 |
TFDS 4500 |
|
T1 |
TN0201T |
|
T2 |
BC547 |
|
X1 |
3.6864MHz |
Płytka drukowana i rozmieszczenie elementów.
Płytka a została wykonana w technologii montażu SMD. Jest to technologia w której elementy nie posiadają typowych wyprowadzeń. Zastąpione one są elektrodami na krawędzi elementu. Nie wymaga to wiercenia w płytce otworów. Montaż przy użyciu technologii SMD charakteryzuje się małymi pojemnościami montażowymi. Rysunek płytki drukowanej przedstawiony jest na rysunku 12.
Rozmieszczenie elementów przedstawiony jest na rysunku 13. Jest to widok od strony elementów.

Rysunek 12.

Rysunek 13.
Uruchomienie układu
Podczas uruchomienia układu należy mieć na szczególnej uwadze zapewnienie odpowiednich poziomów napięć w poszczególnych punktach układu. Nie można doprowadzić do przekroczenia parametrów granicznych poszczególnych podzespołów. Funkcję odbioru można sprawdzić dowolnym pilotem zdalnego sterowania działającym w podczerwieni. Wykierowanie nadajnika w kierunku modułu podczerwieni powinno spowodować zaświecenie diody sygnalizacyjnej LED1. Poprawność nadawania moż
na sprawdzić programem diagnostycznym mającym funkcję testowania portów. Wprowadzając linie RTS i TxD w stan aktywny zaobserwujemy zaświecenie diody LED2.Niezbędne środowisko programowe
Urządzenie zostało sprawdzone pod kątem poprawności nawiązywania łączności w środowisku Microsoft Windows. Programy do obsługi tego typu transmisji znajdują się w standardzie systemu. Z uwagi na to iż nie jest to urządzenie typu plug and play, należy je samodzielnie zainstalować. W celu poprawnej instalacji należy z poziomu panelu sterowania uruchomić aplikację dodaj nowy sprzęt i z listy wybrać ogólny port podczerwieni
Po przeprowadzeniu instalacji urządzenie gotowe jest do pracy. O tym iż w zasięgu znajduje się inne urządzenie podczerwieni zgodne z protokołem IrDA informuje nas ikona znajdująca się na pasku zadań. Klikając na niej możemy przeprowadzić transmisje plików.
